网站登录
首页
新闻中心
课程教学
教师培训
教育科研
智慧教育
学生发展
幼教研究
科学教育
首页
>>
专题网站
>>
教师发展工作室
>>
第四届教师发展工作室
>>
计划总结
>>
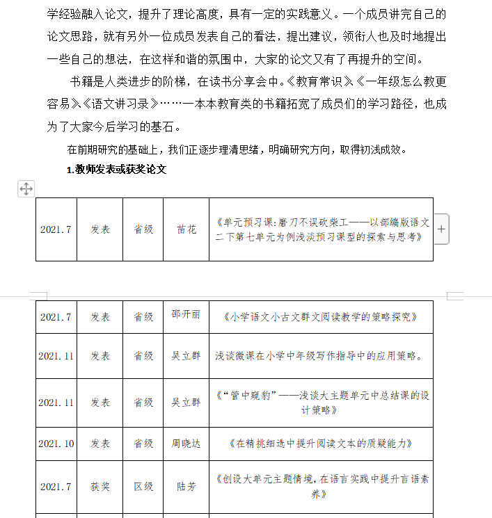
教育,是一场美好的遇见:陆芳天宁区工作室2021-2022学年第一学期总结
教育,是一场美好的遇见:陆芳天宁区工作室2021-2022学年第一学期总结
发布时间:2022-01-18 点击: 来源:原创 发布者:陆芳
附件
:
关闭窗口
打印文档